Efficient k-NN filtering
You can perform efficient k-NN filtering with the lucene or faiss engines.
Lucene k-NN filter implementation
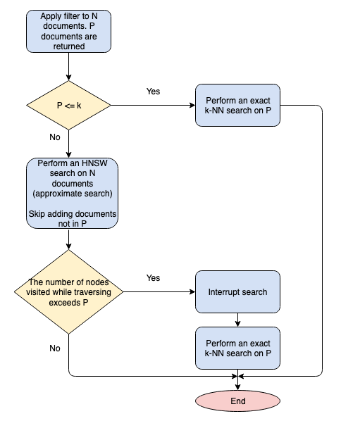
OpenSearch version 2.2 introduced support for running k-NN searches with the Lucene engine using HNSW graphs. Starting with version 2.4, which is based on Lucene version 9.4, you can use Lucene filters for k-NN searches.
When you specify a Lucene filter for a k-NN search, the Lucene algorithm decides whether to perform an exact k-NN search with pre-filtering or an approximate search with modified post-filtering. The algorithm uses the following variables:
- N: The number of documents in the index.
- P: The number of documents in the document subset after the filter is applied (P <= N).
- k: The maximum number of vectors to return in the response.
The following flow chart outlines the Lucene algorithm.

For more information about the Lucene filtering implementation and the underlying KnnVectorQuery, see the Apache Lucene documentation.
Using a Lucene k-NN filter
Consider a dataset that includes 12 documents containing hotel information. The following image shows all hotels on an xy coordinate plane by location. Additionally, the points for hotels that have a rating between 8 and 10, inclusive, are depicted with orange dots, and hotels that provide parking are depicted with green circles. The search point is colored in red:

In this example, you will create an index and search for the three hotels with high ratings and parking that are the closest to the search location.
Step 1: Create a new index
Before you can run a k-NN search with a filter, you need to create an index with a knn_vector field. For this field, you need to specify lucene as the engine and hnsw as the method in the mapping.
The following request creates a new index called hotels-index with a knn-filter field called location:
PUT /hotels-index
{
"settings": {
"index": {
"knn": true,
"knn.algo_param.ef_search": 100,
"number_of_shards": 1,
"number_of_replicas": 0
}
},
"mappings": {
"properties": {
"location": {
"type": "knn_vector",
"dimension": 2,
"method": {
"name": "hnsw",
"space_type": "l2",
"engine": "lucene",
"parameters": {
"ef_construction": 100,
"m": 16
}
}
}
}
}
}
Step 2: Add data to your index
Next, add data to your index.
The following request adds 12 documents that contain hotel location, rating, and parking information:
POST /_bulk
{ "index": { "_index": "hotels-index", "_id": "1" } }
{ "location": [5.2, 4.4], "parking" : "true", "rating" : 5 }
{ "index": { "_index": "hotels-index", "_id": "2" } }
{ "location": [5.2, 3.9], "parking" : "false", "rating" : 4 }
{ "index": { "_index": "hotels-index", "_id": "3" } }
{ "location": [4.9, 3.4], "parking" : "true", "rating" : 9 }
{ "index": { "_index": "hotels-index", "_id": "4" } }
{ "location": [4.2, 4.6], "parking" : "false", "rating" : 6}
{ "index": { "_index": "hotels-index", "_id": "5" } }
{ "location": [3.3, 4.5], "parking" : "true", "rating" : 8 }
{ "index": { "_index": "hotels-index", "_id": "6" } }
{ "location": [6.4, 3.4], "parking" : "true", "rating" : 9 }
{ "index": { "_index": "hotels-index", "_id": "7" } }
{ "location": [4.2, 6.2], "parking" : "true", "rating" : 5 }
{ "index": { "_index": "hotels-index", "_id": "8" } }
{ "location": [2.4, 4.0], "parking" : "true", "rating" : 8 }
{ "index": { "_index": "hotels-index", "_id": "9" } }
{ "location": [1.4, 3.2], "parking" : "false", "rating" : 5 }
{ "index": { "_index": "hotels-index", "_id": "10" } }
{ "location": [7.0, 9.9], "parking" : "true", "rating" : 9 }
{ "index": { "_index": "hotels-index", "_id": "11" } }
{ "location": [3.0, 2.3], "parking" : "false", "rating" : 6 }
{ "index": { "_index": "hotels-index", "_id": "12" } }
{ "location": [5.0, 1.0], "parking" : "true", "rating" : 3 }
Step 3: Search your data with a filter
Now you can create a k-NN search with filters. In the k-NN query clause, include the point of interest that is used to search for nearest neighbors, the number of nearest neighbors to return (k), and a filter with the restriction criteria. Depending on how restrictive you want your filter to be, you can add multiple query clauses to a single request.
The following request creates a k-NN query that searches for the top three hotels near the location with the coordinates [5, 4] that are rated between 8 and 10, inclusive, and provide parking:
POST /hotels-index/_search
{
"size": 3,
"query": {
"knn": {
"location": {
"vector": [
5,
4
],
"k": 3,
"filter": {
"bool": {
"must": [
{
"range": {
"rating": {
"gte": 8,
"lte": 10
}
}
},
{
"term": {
"parking": "true"
}
}
]
}
}
}
}
}
}
The response returns the three hotels that are nearest to the search point and have met the filter criteria:
{
"took" : 47,
"timed_out" : false,
"_shards" : {
"total" : 1,
"successful" : 1,
"skipped" : 0,
"failed" : 0
},
"hits" : {
"total" : {
"value" : 3,
"relation" : "eq"
},
"max_score" : 0.72992706,
"hits" : [
{
"_index" : "hotels-index",
"_id" : "3",
"_score" : 0.72992706,
"_source" : {
"location" : [
4.9,
3.4
],
"parking" : "true",
"rating" : 9
}
},
{
"_index" : "hotels-index",
"_id" : "6",
"_score" : 0.3012048,
"_source" : {
"location" : [
6.4,
3.4
],
"parking" : "true",
"rating" : 9
}
},
{
"_index" : "hotels-index",
"_id" : "5",
"_score" : 0.24154587,
"_source" : {
"location" : [
3.3,
4.5
],
"parking" : "true",
"rating" : 8
}
}
]
}
}
For more ways to construct a filter, see Constructing a filter.
Faiss k-NN filter implementation
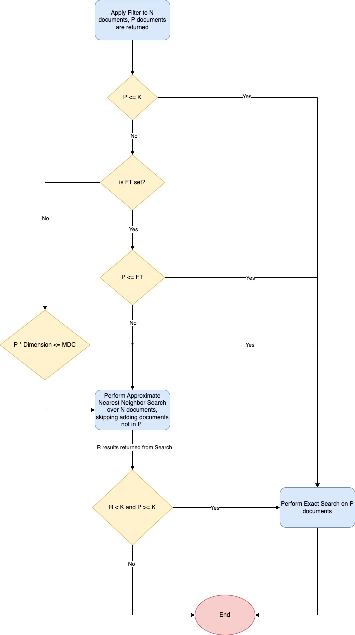
For k-NN searches, you can use faiss filters with an HNSW algorithm (OpenSearch version 2.9 and later) or IVF algorithm (OpenSearch version 2.10 and later).
When you specify a Faiss filter for a k-NN search, the Faiss algorithm decides whether to perform an exact k-NN search with pre-filtering or an approximate search with modified post-filtering. The algorithm uses the following variables:
- N: The number of documents in the index.
- P: The number of documents in the document subset after the filter is applied (P <= N).
- k: The maximum number of vectors to return in the response.
- R: The number of results returned after performing the filtered approximate nearest neighbor search.
- FT (filtered threshold): An index-level threshold defined in the
knn.advanced.filtered_exact_search_thresholdsetting that specifies to switch to exact search. - MDC (max distance computations): The maximum number of distance computations allowed in exact search if
FT(filtered threshold) is not set. This value cannot be changed.
The following flow chart outlines the Faiss algorithm.

Using a Faiss efficient filter
Consider an index that contains information about different shirts for an e-commerce application. You want to find the top-rated shirts that are similar to the one you already have but would like to restrict the results by shirt size.
In this example, you will create an index and search for shirts that are similar to the shirt you provide.
Step 1: Create a new index
Before you can run a k-NN search with a filter, you need to create an index with a knn_vector field. For this field, you need to specify faiss and hnsw as the method in the mapping.
The following request creates an index that contains vector representations of shirts:
PUT /products-shirts
{
"settings": {
"index": {
"knn": true
}
},
"mappings": {
"properties": {
"item_vector": {
"type": "knn_vector",
"dimension": 3,
"method": {
"name": "hnsw",
"space_type": "l2",
"engine": "faiss"
}
}
}
}
}
Step 2: Add data to your index
Next, add data to your index.
The following request adds 12 documents that contain information about shirts, including their vector representation, size, and rating:
POST /_bulk?refresh
{ "index": { "_index": "products-shirts", "_id": "1" } }
{ "item_vector": [5.2, 4.4, 8.4], "size" : "large", "rating" : 5 }
{ "index": { "_index": "products-shirts", "_id": "2" } }
{ "item_vector": [5.2, 3.9, 2.9], "size" : "small", "rating" : 4 }
{ "index": { "_index": "products-shirts", "_id": "3" } }
{ "item_vector": [4.9, 3.4, 2.2], "size" : "xlarge", "rating" : 9 }
{ "index": { "_index": "products-shirts", "_id": "4" } }
{ "item_vector": [4.2, 4.6, 5.5], "size" : "large", "rating" : 6}
{ "index": { "_index": "products-shirts", "_id": "5" } }
{ "item_vector": [3.3, 4.5, 8.8], "size" : "medium", "rating" : 8 }
{ "index": { "_index": "products-shirts", "_id": "6" } }
{ "item_vector": [6.4, 3.4, 6.6], "size" : "small", "rating" : 9 }
{ "index": { "_index": "products-shirts", "_id": "7" } }
{ "item_vector": [4.2, 6.2, 4.6], "size" : "small", "rating" : 5 }
{ "index": { "_index": "products-shirts", "_id": "8" } }
{ "item_vector": [2.4, 4.0, 3.0], "size" : "small", "rating" : 8 }
{ "index": { "_index": "products-shirts", "_id": "9" } }
{ "item_vector": [1.4, 3.2, 9.0], "size" : "small", "rating" : 5 }
{ "index": { "_index": "products-shirts", "_id": "10" } }
{ "item_vector": [7.0, 9.9, 9.0], "size" : "xlarge", "rating" : 9 }
{ "index": { "_index": "products-shirts", "_id": "11" } }
{ "item_vector": [3.0, 2.3, 2.0], "size" : "large", "rating" : 6 }
{ "index": { "_index": "products-shirts", "_id": "12" } }
{ "item_vector": [5.0, 1.0, 4.0], "size" : "large", "rating" : 3 }
Step 3: Search your data with a filter
Now you can create a k-NN search with filters. In the k-NN query clause, include the vector representation of the shirt that is used to search for similar ones, the number of nearest neighbors to return (k), and a filter by size and rating.
The following request searches for size small shirts rated between 7 and 10, inclusive:
POST /products-shirts/_search
{
"size": 2,
"query": {
"knn": {
"item_vector": {
"vector": [
2, 4, 3
],
"k": 10,
"filter": {
"bool": {
"must": [
{
"range": {
"rating": {
"gte": 7,
"lte": 10
}
}
},
{
"term": {
"size": "small"
}
}
]
}
}
}
}
}
}
The response returns the two matching documents:
{
"took": 2,
"timed_out": false,
"_shards": {
"total": 1,
"successful": 1,
"skipped": 0,
"failed": 0
},
"hits": {
"total": {
"value": 2,
"relation": "eq"
},
"max_score": 0.8620689,
"hits": [
{
"_index": "products-shirts",
"_id": "8",
"_score": 0.8620689,
"_source": {
"item_vector": [
2.4,
4,
3
],
"size": "small",
"rating": 8
}
},
{
"_index": "products-shirts",
"_id": "6",
"_score": 0.029691212,
"_source": {
"item_vector": [
6.4,
3.4,
6.6
],
"size": "small",
"rating": 9
}
}
]
}
}
For more ways to construct a filter, see Constructing a filter.
ACORN filtering optimization
Introduced 3.1
The ACORN filtering optimization modifies the baseline algorithm to score and explore only vectors that match the filtering criteria. When filtering increases graph sparsity, the search expands to include neighbors of neighbors. The extent of this additional exploration depends on the percentage of neighbors filtered out, with more restrictive filters resulting in a wider search.
The algorithm bypasses these optimizations entirely when filtering is minimal. By default, this threshold is 60%. Extended neighbor exploration occurs only if fewer than 90% of the current neighbors match the filter.
When memory-optimized search is enabled, the efficient filter framework continues to apply filtering within HNSW. The ACORN filtering optimization is applied only when the number of filtered documents is 60% or fewer of the total number of documents in the current search space being considered by the HNSW algorithm.
Constructing a filter
There are multiple ways to construct a filter for the same condition. For example, you can use the following constructs to create a filter that returns hotels that provide parking:
- A
termquery clause in theshouldclause - A
wildcardquery clause in theshouldclause - A
regexpquery clause in theshouldclause - A
must_notclause to eliminate hotels withparkingset tofalse.
The following request illustrates these four different ways of searching for hotels with parking:
POST /hotels-index/_search
{
"size": 3,
"query": {
"knn": {
"location": {
"vector": [ 5.0, 4.0 ],
"k": 3,
"filter": {
"bool": {
"must": {
"range": {
"rating": {
"gte": 1,
"lte": 6
}
}
},
"should": [
{
"term": {
"parking": "true"
}
},
{
"wildcard": {
"parking": {
"value": "t*e"
}
}
},
{
"regexp": {
"parking": "[a-zA-Z]rue"
}
}
],
"must_not": [
{
"term": {
"parking": "false"
}
}
],
"minimum_should_match": 1
}
}
}
}
}
}